![]() |
|
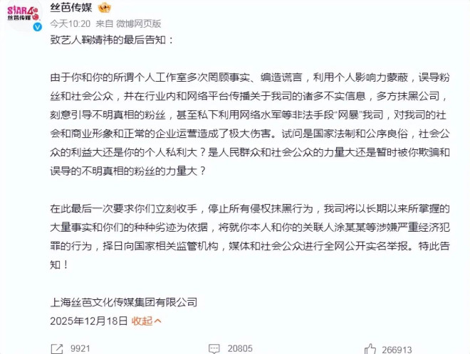
丝芭传媒今日以"最后通牒"形式指控艺人鞠婧祎及关联人涂某某涉嫌"严重经济犯罪",宣称将向监管部门实名举报,将双方持续两年的合约纠纷推向刑事指控层面。
丝芭在今日声明中指鞠婧祎及其工作室存在"编造谎言""误导粉丝""利用水军网暴公司"等行为,要求其"立即收手",否则将以"长期掌握的证据"公开举报其"严重经济犯罪",但未明确罪名细节。
"关联人涂某某"被网友推测为摄影师涂松泽,但涂本人已否认。
2024年6月丝芭主动洽谈续约的对话记录,被鞠方作为"未签续约协议"的关键佐证。
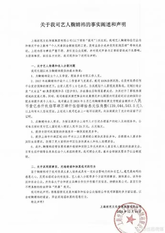
丝芭公布十年支付鞠婧祎税前1.39亿元(含《芸汐传》1.6亿投资),强调提供房车、公寓及报销私人开销。



鞠婧祎方反驳,原合约已于2024年6月自然到期,法院两次司法鉴定(2025年2月、9月)均显示"无法判断补充协议签名为本人所写"。
鞠婧祎方面驳斥1.39亿含工作室运营成本,实际分成仅15%-20%(行业头部通常30%-50%),并指控丝芭通过"双重合同"隐瞒真实收入。
前助理揭露"报销私人费用"实为工资抵扣,丝芭还拖欠合作方费用(如发型师薪资)。 丝芭昨日补充声明强调公开收入已完税,但称"艺人其他未申报收入与公司无关",被指引导税务核查。

鞠婧祎目前有《月鳞绮纪》(郭敬明执导)等4部剧集若涉合约纠纷,可能面临播映风险。郭敬明被曝昨日凌晨频繁上线,显担忧情绪。

2025年丝芭被起诉25次,官司排至2026年,多名前艺人(黄婷婷、赵嘉敏等)控诉其"压榨分成";公司2025年7月被冻结1.2亿股权,剧场收入暴跌42%,被内部员工曝"濒临倒闭"。

律师指出若丝芭掌握犯罪证据却未举报,可能涉嫌包庇;"择日公开"表述被质疑违背《刑事诉讼法》线索及时移送义务。
多数网友呼吁"交由法律裁决",质疑丝芭用"税务暗示"转移伪造签名争议,还有网友炮轰丝芭传媒真是得不到就毁灭啊!
| 当前新闻共有0条评论 | 分享到: |
|
||||||||||
| 评论前需要先 登录 或者 注册 哦 |
||||||||||||
| 24小时新闻排行榜 | 更多>> |
| 1 | 明明是世界领土大国,她偏要伪装成弹丸小国 |
| 2 | 爆北京拉响警报:2026头号风险浮出水面 |
| 3 | 北京七环隧道大爆炸传出惊人内幕 |
| 4 | 中国金融圈炸锅,投行“第一美女”栽了 |
| 5 | 消息:中共少校飞行员驾机自戕身亡 |
| 48小时新闻排行榜 | 更多>> |
| 1 | 明明是世界领土大国,她偏要伪装成弹丸小国 |
| 2 | 波兰参战了 |
| 3 | 要玩真的了!他点名警告习近平 |
| 4 | 会议内幕曝光!习等四人遭“围攻” |
| 5 | 万劫不复!中国正在重演晚清最后十年 |
| 6 | 更多人出事?北京流传神秘名单 |
| 7 | 爆北京拉响警报:2026头号风险浮出水面 |
| 8 | 北京大秀肌肉时刻,一张“致命照片”被公布 |
| 9 | 意义不亚于建造航母!中国胜利隧道通车 |
| 10 | 北京七环隧道大爆炸传出惊人内幕 |
| 一周博客排行 | 更多>> |
| 一周博文回复排行榜 | 更多>> |
| 1 | 台湾问题:麻将停牌 | 随意生活 |
| 2 | 梅兰芳和兩位仍然在世的入室弟 | 玉质 |
| 3 | 川普到底卖了乌克兰没有? | 山蛟龙 |
| 4 | 第一美女:《越人歌》-宋祖英 | YOLO宥乐 |
| 5 | 做这道题,知道明年你要去哪? | 末班车 |
| 6 | 关于离岸爱国 | 阿里克斯Y |
| 7 | 海外中文出版的新路基本开通, | 高伐林 |
| 8 | 70%美国大学毕业生找不到工作 | 乐维 |
| 9 | 大湾区的整合梦 | 文庙 |
| 10 | 给菓趣的回复,你至少有放风的 | renweida |